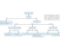
Diagnostic Pathway for Hyperammonemia
ID: 61501
Title:
Diagnostic Pathway for Hyperammonemia
Category:
Labeled - Florin Pediatrics 1E
Please describe! how you will use this image and then you will be able to add this image to your shopping basket.


Please Wait...